热烈庆祝北京凯诺律所建所九周年...
青海省海南藏族自治州同德县当事...
河北青县马厂镇当事人:你们的相...
山西太原市娄烦县当事人:你们的...
云南文山市广南县当事人:你们的...
辽宁本溪市明山区当事人:你们的...
山东临沂市沂水县当事人:你们的...
惠州大亚湾开发区当事人:你们的...
齐齐哈尔富裕县当事人:你们的案...
锦州北镇市正安镇当事人:你们的...原标题:一次性货币补偿!昆明棕树营片区城中村改造拆迁即将启动
8月31日
昆明大观街道办城中村改造工作指挥部
发布了棕树营片区城中村
改造项目动迁服务招标公告
将启动棕树营片区城中村改造拆迁工作
此次改造项目的
相关工作和补偿安置内容等情况
又是怎样的呢?
一起来看看
12年后再次启动
9月1日上午10点,棕树营社区居委会的院子里聚集了几位居民,他们来咨询拆迁补偿政策,但并没有看到相关公告。
棕树营 居民:“他就说9月1日看公告,但又不来,他通知9月1日早上。”

居民们说,早在2008年,棕树营片区就进入了拆迁流程,当时他们和项目指挥部签订过拆迁协议,并且棕树营的房子已经拆掉了一部分。可是在领了一段时间的过渡安置补偿费后,拆迁再也没有了下文。
棕树营 居民:“房子是老父亲的,老父亲到现在人都走了,也没有住上自己的房子。”

现在,棕树营片区一部分已经拆迁的地块被围墙围挡着,周围还有几栋红砖房以及拆了一半的民房。


记者从大观街道办事处城中村改造项目部负责人处了解到,项目变更补偿安置方式实施方案和工作公告会在当天下午棕树营社区居委会张贴。原本已经签订过产权调换安置补偿协议的被征迁人,可以提出申请变更补偿安置方式,选择一次性货币补偿安置或者仍然选择产权调换补偿安置。

此外,棕树营片区城中村改造项目总投资12亿元,本次拆迁招标规模为1800万元,计划2020年9月30日开工,2021年4月3日竣工。项目分四块地块,东至西昌路、南至大观路、西至环城西路、北至人民西路,用地范围约298亩,建构筑物面积超过42万平方米。

一期补偿安置方式变更为
“一次性货币补偿”
9月1日下午,关于棕树营片区城中村改造项目一期变更补偿安置工作方式和相关补偿安置实施内容公布。

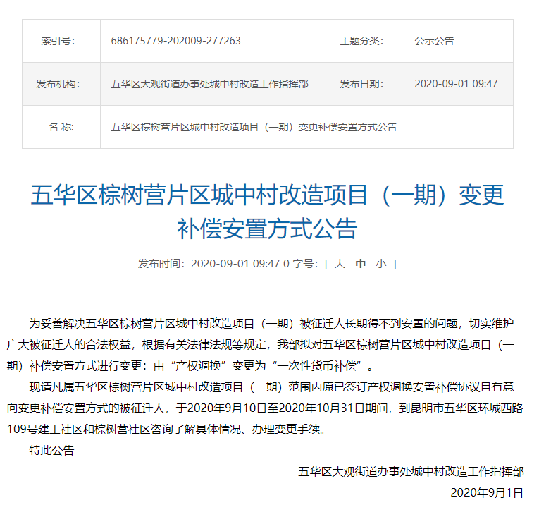
五华区大观街道办事处城中村改造工作指挥部发布公告称,拟对五华区棕树营片区城中村改造项目(一期)补偿安置方式进行变更:由“产权调换”变更为“一次性货币补偿”。

具体公告如下:
五华区棕树营片区城中村改造项目(一期)
变更补偿安置方式公告
为妥善解决五华区棕树营片区城中村改造项目(一期)被征迁人长期得不到安置的问题,切实维护广大被征迁人的合法权益,根据有关法律法规等规定,我部拟对五华区棕树营片区城中村改造项目(一期)补偿安置方式进行变更:由“产权调换”变更为“一次性货币补偿”。
现请凡属五华区棕树营片区城中村改造项目(一期)范围内原已签订产权调换安置补偿协议且有意向变更补偿安置方式的被征迁人,于2020年9月10日至2020年10月31日期间,到昆明市五华区环城西路109号建工社区和棕树营社区咨询了解具体情况、办理变更手续。
特此公告
五华区大观街道办事处
城中村改造工作指挥部
2020年9月1日
在棕树营片区城中村改造区域工地外围,有工作人员在墙面上粘贴了一些公告和通知内容,现场有一些居民得知消息后来到这里对内容进行了解。
其中,公告对办理变更安置方式的范围及主体、公示期、办理签约时间、地点和办理顺序等内容进行了公示。同时,在由五华区人民政府办公室印发的棕树营片区城中村改造项目(一期)变更补偿安置方式实施方案的通知中,涉及到了实施的主体、程序及时限、变更补偿安置方式、货币补偿安置等内容,以及对相关政策的解释、答疑。

来源:昆明信息港、新华网、@人民日报、云南发布等