热烈庆祝北京凯诺律所建所九周年...
青海省海南藏族自治州同德县当事...
河北青县马厂镇当事人:你们的相...
山西太原市娄烦县当事人:你们的...
云南文山市广南县当事人:你们的...
辽宁本溪市明山区当事人:你们的...
山东临沂市沂水县当事人:你们的...
惠州大亚湾开发区当事人:你们的...
齐齐哈尔富裕县当事人:你们的案...
锦州北镇市正安镇当事人:你们的...各乡镇人民政府,各街道办事处,县人民政府各部门,各有关单位:
为保障国家建设用地的需求,切实维护被征地群众合法权益,按照《河南省实施〈中华人民共和国土地管理法〉办法》有关规定和《河南省人民政府关于公布征收集体土地地上附着物和青苗最低补偿标准的通知》(豫政文〔2025〕16号)文件要求,参照《郑州市人民政府关于调整征收集体土地地上附着物和青苗补偿标准的通知》(郑政文〔2025〕113号),结合我县经济社会发展情况,经县政府研究决定,公布中牟县征收集体土地地上附着物和青苗补偿标准。现就有关事项通知如下:
一、地上附着物和青苗补偿标准见附件。
二、对附件中未涵盖的补偿类型可参照相近情况进行补偿,不能参照的,由征收主体和被补偿主体协商确定,经协商无法达成一致意见的,可委托具备相应资质的第三方进行评估确定。
三、自征收土地预公告发布之日起,在拟征收范围内抢建、抢栽、抢种的地上附着物和青苗,一律不予补偿。
四、本通知自发布之日起执行。本通知发布前,已呈报省人民政府和国务院进行征收土地审批的宗地,地上附着物和青苗补偿标准按照报批的征收土地方案确定的标准落实。
附件:1.青苗类补偿标准
2.林木类补偿标准
3.果树类补偿标准
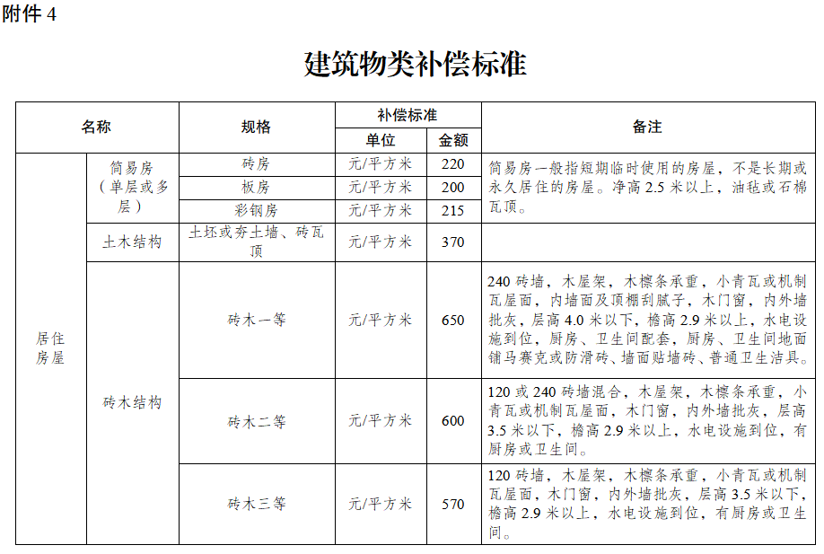
4.建筑物类补偿标准
5.构筑物类补偿标准
6.其他附着物类补偿标准
7.过渡补助费和搬家补助费补偿标准
2025年11月25日























来源:中牟县人民政府网站