热烈庆祝北京凯诺律所建所九周年...
青海省海南藏族自治州同德县当事...
河北青县马厂镇当事人:你们的相...
山西太原市娄烦县当事人:你们的...
云南文山市广南县当事人:你们的...
辽宁本溪市明山区当事人:你们的...
山东临沂市沂水县当事人:你们的...
惠州大亚湾开发区当事人:你们的...
齐齐哈尔富裕县当事人:你们的案...
锦州北镇市正安镇当事人:你们的...区住房城乡建设委、区委政法委、区委宣传部、区信访办、区委编办、区财政局、区司法局、区审计局、公安分局、区经管站、区档案馆、区城指中心、各镇乡人民政府、街道办事处:
为稳慎推进我区房地一体宅基地确权登记工作,妥善化解历史遗留问题,切实维护农村村民的合法权益,依据《中华人民共和国民法典》《中华人民共和国土地管理法》等法律法规及《北京市房地一体宅基地确权登记工作指导意见》等有关文件,市规划和自然资源委员会怀柔分局和区农业农村局制定了《北京市怀柔区房地一体宅基地确权登记工作实施细则》,于2025年3月20日经区政府第129次常务会议审议通过,现予以印发,请结合实际抓好落实。
特此通知。
北京市规划和自然资源委员会怀柔分局
北京市怀柔区农业农村局
2025年3月28日
来源:北京市怀柔区人民政府网站
?
北京市怀柔区房地一体宅基地确权登记
工作实施细则
第一章 总 则
第一条 为加快推进房地一体宅基地确权登记工作,妥善化解历史遗留问题,切实维护农村村民的合法权益,依据《中华人民共和国民法典》《中华人民共和国土地管理法》《不动产登记暂行条例》《不动产登记暂行条例实施细则》等法律法规,以及《北京市规划和自然资源委员会 北京市农业农村局关于印发〈北京市房地一体宅基地确权登记工作指导意见〉的通知》(京规自发〔2024〕243号)等文件规定,结合怀柔区实际,制定本细则。
第二条 本细则适用于怀柔区房地一体宅基地确权登记工作。依法利用合法取得的宅基地建造住房及其附属设施的,可以申请宅基地使用权及房屋所有权登记。
经区政府批准,确定纳入征拆、改造、搬迁项目范围内的宅基地及房屋,不适用本细则。
第三条 确权登记的原则
(一)依法登记原则。按照法律法规规定的不动产登记种类、程序,办理房地一体宅基地确权登记手续,做到“权属合法、界址清晰、面积准确”。
(二)依申请登记原则。房地一体宅基地确权登记依权利人申请进行。申请人应对申请材料的真实性、合法性、有效性负责,不得隐瞒真实情况或者提供虚假材料。
(三)房地一体原则。宅基地使用权及房屋所有权应当保持权利主体一致。
第四条 按照“市级指导、区级主导、镇乡主责、村级主体”的方式开展具体工作。村和镇乡街道是房地一体宅基地确权登记工作的责任主体,应建立健全工作机制,具体负责推进确权登记工作。
第五条 本次房地一体宅基地确权登记的总体工作程序为发布通告、地籍调查、村和镇乡街道两级确认、完善门牌信息、不动产登记。
第二章 发布通告
第六条 通告应以不动产登记机构文件发布,通告的内容、发布范围以及发布方式需经区政府批准。通告应在村和镇乡街道张贴,并在区政府网站发布。根据实际情况也可同时采取电视、广播、报纸等方式广泛发布。
第三章 地籍调查
第七条 依据《地籍调查规程》《不动产单元设定与代码编制规则》《北京市农村不动产地籍调查技术指引(试行)》等文件规定开展地籍调查,形成满足确权登记需要的房地一体地籍调查成果。
第八条 房地一体宅基地确权登记,采用“总调查、总登记”模式,规划自然资源部门统一委托测绘机构获取地籍调查资料。调查时,农村集体经济组织或村民委员会应组织村民提交相关资料,权利人应当配合提供相关资料和签字确认,并对资料的真实性负责。
第九条 农村宅基地是指农村村民用于建造住宅及其附属设施的集体建设用地,包括住房、附属用房和庭院等用地。
第十条 宗地及定着物单元的划分
一个土地权属界址线封闭的地块或空间,按照一宗地设立宗地单元;土地无明显界线的,原则上不予分宗,按共用宗处理。
(一)宅基地上存在一个家庭户籍或权利主体的,按照独用宗设立宗地单元。
(二)因依法继承、生效法律文书或分家析产等特殊原因造成同一宗宅基地上多个房屋属于不同权利人或存在两个及以上家庭户籍的,优先按照共用宗设立宗地单元。
若依法继承的材料、生效法律文书或者分家析产协议对宅基地作了明确分割(需提供依法继承的材料、生效法律文书、分家析产协议等证明文件),分割的宅基地经不动产登记机构认定符合不动产单元划定标准,可以分别设立宗地单元;不符合不动产单元划定标准的,按照共用宗设立宗地单元。
若依法继承的材料、生效法律文书或者分家析产协议对宅基地未作明确分割的,原则上按照宅基地使用权共有设立共用宗;若权利各方达成统一分宗意愿且具备宗地分割条件的,不同权利主体使用的土地有明显界线且保持建筑物、构筑物完整的,经农村集体经济组织成员代表会议或村民代表会议表决通过,提交《宅基地宗地分割协议》后,依据协议分别设立宗地单元。
农村独立式成套住宅,以宅基地上独立幢房屋为定着物单元;非成套住宅,以权属界线固定封闭、功能完整且具有独立使用价值的幢、间为定着物单元。
第十一条 权利人的设立
(一)宅基地使用权人原则上应为本村集体经济组织成员,可以是户主、用地批准文件等权属来源材料记载的权利人或经全体家庭成员同意的其他家庭成员。以户取得宅基地使用权的,每户全体家庭成员需推举具备本村集体经济组织成员身份且具备完全民事行为能力的户代表,作为本宗宅基地地籍调查和确权登记的权利人,提交《宅基地地籍调查和确权登记户代表推举书》。
(二)共用宗权利人可以为用地批准文件等权属来源材料记载的权利人、各户户主或各户推举的家庭户代表。
(三)房屋所有权人应依据审批材料中明确的权利人填写;无审批材料的,调查员应当向相关权利人调查问询达成一致意见后填写。
因生效法律文书、依法继承、分家析产等特殊原因,造成同一宅基地内部分幢、分层和分间等特殊状况时,依据有效文件填写。
(四)历史上接受转让、赠与房屋占用宅基地的,权利人应符合当时的宅基地申请资格条件和“一户一宅”规定;不符合的,原则不设立为权利人,只调查为实际使用人。2020年7月30日(含)以前取得的,按照原《北京市人民政府关于加强农村村民建房用地管理若干规定》(政府令〔1989〕39号)有关规定判断;2020年7月30日以后取得的,按照《北京市人民政府关于落实户有所居加强农村宅基地及房屋建设管理的指导意见》(京政发〔2020〕15号)有关规定判断。
第四章 村和镇乡街道两级确认
第十二条 农村集体经济组织或村民委员会对每户宅基地使用权人、面积、四至以及地上房屋基本信息等情况核实后,填写《怀柔区房地一体宅基地地籍调查成果公示表》进行公示,公示期为30天,公示无异议或异议不成立的,村级应出具确认材料,报镇乡政府、街道办事处认定。镇乡政府、街道办事处应对每户的材料进行认定,同时对没有土地权属来源材料的出具是否合法用地意见,对地上房屋没有符合规划或建设材料的出具相关审核意见,填写《怀柔区房地一体宅基地权属确认表》。
第十三条 农村集体经济组织成员的认定
由村集体经济组织对每户宅基地的使用权人及家庭成员是否为本村集体经济组织成员进行认定。具体认定标准按照《中华人民共和国农村集体经济组织法》有关规定执行。
第十四条 宅基地户及家庭成员的认定
(一)宅基地使用权应按照“一户一宅”要求,原则上确权登记到“户”。因继承房屋占用宅基地的应确权登记到继承人。
“户”原则上应以公安机关户籍登记信息为基础,同时应当符合当地申请宅基地的条件。每宗宅基地原则上应认为只有一户,由户籍登记在同一宗宅基地上的家庭成员组成,一般包括户主、配偶、子女、父母等。情况复杂的应以公安机关户籍登记信息为基础,综合村民身份、户籍关系、土地承包关系、村规民约等情况,结合村民自治方式予以认定。
(二)当事人主张一宗宅基地上存在两户或多户,或认为符合分户条件的,每户均应符合宅基地申请资格条件。由村和镇乡街道共同出具证明材料,确认该宗宅基地上户的数量以及是否符合分户条件,提交《宅基地分户情况核实证明》。
2020年7月30日(含)以前按照原《北京市人民政府关于加强农村村民建房用地管理若干规定》(政府令〔1989〕39号)有关规定判断。原则上,下列情况确定为一户:
1.夫妻双方与未达到法定结婚年龄的子女确定为一户;
2.达到法定结婚年龄的子女可确定为一户。
2020年7月30日以后按照《北京市人民政府关于落实户有所居加强农村宅基地及房屋建设管理的指导意见》(京政发〔2020〕15号)有关规定判断。原则上,下列情况确定为一户:
1.父母和独生子女确定为一户。
2.两个(含)以上子女,父母须和其中一名子女确定为一户,其他子女达到法定结婚年龄的可分别确定为一户。
(三)对于房屋存续,相关宅基地上没有户籍登记的,有一个或多个房屋所有权人且均不属于本集体经济组织成员的,原则上不设立家庭户,按照有关文件设立权利人。
(四)户家庭成员作为宅基地使用权的共有人,原则上为在一起共同居住生活、登记在同一户籍簿中的成员,一般包括户主、配偶、子女、父母等;多个户籍簿登记在同一宗宅基地上仍在一起居住生活、无其他宅基地的父母、配偶、子女应作为家庭成员;户籍登记在不同宅基地上且不具备分户建房条件的,应认定为同一户家庭成员。户内成员至少有一名本集体经济组织成员。
第十五条 依法明确非本农村集体经济组织成员确权登记问题
(一)非本农村集体经济组织成员,因易地搬迁、地质灾害防治、新农村建设、移民安置等按照政府统一规划和批准使用宅基地的,在退出原宅基地后,依法按户确定新建房屋占用的宅基地使用权,并办理不动产登记,在不动产登记簿及证书附记栏注记“该权利人为非本农村集体经济组织成员”。原宅基地已经登记的,应先办理宅基地使用权注销登记。
(二)非本农村集体经济组织成员(含城镇居民),因继承房屋占用宅基地的,可对继承人按规定确权登记,在不动产登记簿及证书附记栏注记“该权利人为本农村集体经济组织原成员住宅的合法继承人”。
(三)1999年5月6日(不含)《国务院办公厅关于加强土地转让管理严禁炒卖土地的通知》(国办发〔1999〕39号)印发前,回原籍村庄、集镇落户的职工、退伍军人、离(退)休干部以及回乡定居的华侨、港澳台同胞等,原在农村合法取得的宅基地,或因合法取得房屋而占用宅基地的,经公示无异议或异议不成立的,经农村集体经济组织出具确认材料、镇乡政府(街道办事处)认定的,可对原始取得人员按权利人依法确权登记。在不动产登记簿及证书附记栏注记“该权利人为非本农村集体经济组织成员”。《国务院办公厅关于加强土地转让管理严禁炒卖土地的通知》(国办发〔1999〕39号)文件印发后,城镇居民违法占用宅基地建造房屋、购买农房的,不予登记。
(四)农村集体经济组织成员进城落户,其原合法取得的宅基地使用权应予确权登记。落户后失去集体经济组织成员身份的,在不动产登记簿及证书附记栏注记“该权利人为非本农村集体经济组织成员”。
第十六条 结合实际依法处理“一户多宅”问题
农村村民一户只能拥有一处宅基地。
符合当地分户建房条件未分户,但未经批准另行建房分开居住的,其新建房屋占用的宅基地符合相关规划,经农村集体经济组织或村民委员会同意并公示无异议或异议不成立的,可按规定补办有关用地建房手续后,依法予以确权登记。
对于因继承房屋占用宅基地,形成“一户多宅”的,可按规定确权登记,并在不动产登记簿和证书附记栏进行注记。其他情形形成“一户多宅”的,原则上只确权登记一处宅基地使用权。
因婚嫁关系居住在外村,但户籍仍在本村的,夫妻双方只能选择在其中一方拥有宅基地,申请确权登记。
第十七条 依规处理宅基地上房屋属于不同权利人登记问题
同一宗宅基地上房屋属于不同权利人应区分不同情形进行处理。
因继承、分家析产等原因形成的,若遗嘱或者分家析产协议对宅基地作了明确分割,分割的宅基地经不动产登记机构认定符合不动产单元划定标准,可以分别办理登记;不符合不动产单元划定标准的,按照宅基地使用权共有办理登记。若遗嘱或者分家析产协议对宅基地未作明确分割的,原则上按照宅基地使用权共有办理登记,如符合本细则第十条宗地及定着物单元划分及设立条件的,可以分别办理登记。
因其他原因形成的,符合分户建房条件,当事人同意分割宅基地且分割后符合不动产单元划定标准的,可以分割宅基地后为每户办理登记;不符合不动产单元划定标准的,按照宅基地使用权共有办理登记。
属于存在民事纠纷的,待纠纷解决后予以确权登记。
第十八条 结合实际规范房屋规划或建设材料补办要求
对合法宅基地上房屋没有符合规划或建设相关材料的,层高为二层及二层以下的建筑,位于原城市、镇乡规划区内的,由镇乡政府、街道办事处出具是否符合规划或建设的意见后办理登记。位于原城市、镇乡规划区外且在2008年1月1日(不含)《中华人民共和国城乡规划法》实施前建设的,在办理登记时可不提交符合规划或建设的相关材料;在《中华人民共和国城乡规划法》实施后建设的,由集体经济组织或者村民委员会公示15天无异议或异议不成立,经镇乡政府、街道办事处审核后,按照审核结果办理登记。
镇乡政府、街道办事处负责结合危房改造、抗震节能农宅建设、农房安全隐患排查整治、自建房安全专项整治等专项工作成果对宅基地上房屋结构安全进行确认,存在房屋结构安全问题并已纳入整改范围的房屋,整改完成后方可开展登记工作。
在合法取得的宅基地上建造三层及三层以上建筑的,已按规定办理用地、规划及房屋建设审批手续的,按照批准文件记载的内容予以确权登记;无法提供建设手续的,可以按照本实施细则有关要求先行办理宅基地使用权确权登记。
第十九条 依法依规明确宅基地面积认定标准
农村集体经济组织成员经合法批准建房占用宅基地或经认定属于历史上合法取得的宅基地,分不同阶段按以下方式确权:
(一)1982年2月24日(不含)《北京市人民政府关于贯彻执行国务院一九八二年四号、二十九号文件制止乱占滥用耕地加强土地管理的紧急通知》(京政发〔1982〕23号)发布以前划定的宅基地,面积认定标准另行规定。
(二)1982年2月24日(含)至2021年4月13日(不含)北京市怀柔区人民政府关于印发《北京市怀柔区农村宅基地及村民建房管理办法(试行)》的通知(怀政发〔2021〕9号)发布期间划定的宅基地及建设的房屋:
1.宅基地有审批手续的,实测占地面积小于批准面积的,按实测占地面积确权登记;实测占地面积大于等于批准面积的,按照批准面积确权登记,并在不动产登记簿和证书的附记栏中注明实测占地面积。
2.宅基地无审批手续的,原则上按每户最高不超过0.3亩(200平方米)确定宅基地面积认定标准,具体标准由各镇乡政府、街道办事处根据本地区历史政策及实际情况确定。宅基地的实测占地面积未达到各镇乡政府、街道办事处确定的面积标准的,按照实测占地面积予以确权登记;实测占地面积大于等于面积标准的,按照标准面积予以确权登记,并在不动产登记簿和证书的附记栏中注明实测占地面积。
3.地上房屋建筑占地面积未超过宅基地确权登记面积且房屋外墙垂直下落投影未超出宅基地范围的,经村和镇乡街道两级认定属于合法使用的,可按审核结果确权登记。
(三)2021年4月13日(含)北京市怀柔区人民政府关于印发《北京市怀柔区农村宅基地及村民建房管理办法(试行)》的通知(怀政发〔2021〕9号)发布以后划定的宅基地及建设的房屋:
1.宅基地有审批手续的,实测占地面积小于批准面积的,按实测占地面积确权登记;实测占地面积大于等于批准面积的,按照批准面积确权登记,并在不动产登记簿和证书的附记栏中注明实测占地面积。
2.宅基地无审批手续的,补办审批手续后,按每户最高不超过0.25亩(167平方米)确权登记。
3.地上房屋有合法审批、验收手续的,按照验收结果确权登记。
4.地上房屋审批、验收手续不齐的,由各镇乡政府补办相关手续,验收合格后按照验收结果确权登记。街道可参照《北京市怀柔区农村宅基地及村民建房管理办法(试行)》的通知(怀政发〔2021〕9号)中各镇乡工作职责补办相关手续,验收合格后按照验收结果确权登记。
历史上接受转让、赠与房屋占用的宅基地超过当地规定面积标准的,按照转让、赠与行为发生时对宅基地超面积标准的政策规定,予以确权登记。
符合分户建房条件而尚未分户的农村村民,其现有的宅基地没有超过分户建房用地合计面积标准的,依法按照实测占地面积予以确权登记,并在不动产登记簿和证书的附记栏中注明情况;其现有的宅基地超过分户建房用地合计面积标准的,按照合计面积标准予以确权登记,并在不动产登记簿和证书的附记栏中注明相关情况以及实测占地面积。超出部分,可由其继续使用,并按照村庄规划或待转让及房屋继承、赠与时逐步调整。分户面积标准按照现行每户最高不超过0.25亩(167平方米)确定。
无审批手续的宅基地取得时间及房屋竣工时间经公示无异议或异议不成立,由村民委员会或村集体经济组织确认后,镇乡政府、街道办事处予以认定。
第二十条 因易地搬迁、地质灾害防治、新农村建设、移民安置等按照政府统一规划建设使用的宅基地,由村集体经济组织或者村民委员会对每户宅基地使用情况进行确认,经镇乡政府、街道办事处审核,在退出原宅基地后,依法按户确定新建房屋占用的宅基地使用权,并办理不动产登记。原宅基地已经登记的,应先办理宅基地使用权注销登记。
第五章 完善门牌信息
第二十一条 公安机关应按照“一宗宅基地一个门牌”的原则编制宅基地门牌号。已编制完成的,不动产登记机构应向公安机关核实门牌调查结果。尚未编制的,完成村和镇乡街道两级确认后,由农村集体经济组织或村民委员会统一向公安机关申请编制门牌。
第六章 不动产登记
第二十二条 依法取得宅基地使用权的,可以单独申请宅基地使用权首次登记。依法利用宅基地建造住房及其附属设施的,可以申请宅基地使用权及房屋所有权首次登记。其他情形,可依据《不动产登记暂行条例》及《不动产登记暂行条例实施细则》、《北京市不动产登记工作规范》等有关规定明确登记类型。
宅基地使用权登记原则上按户申请,每户应由一名家庭成员代表本户申请办理不动产登记,该名家庭成员代表原则上应为农村集体经济组织成员,可以是户主、用地批准文件等权属来源材料记载的权利人或经全体家庭成员同意的其他家庭成员。
因依法继承等原因自然人取得房屋所有权,继而占用宅基地,取得宅基地使用权的,由权利人进行申请。权利人无法到场的,可以委托他人代为申请不动产登记。
宅基地作为共有不动产,权利人填写家庭成员代表,其余权利人在“权利其他状况”栏记载。
第二十三条 本次宅基地使用权及房屋所有权登记,经地籍调查、村和镇乡街道确认及完善门牌信息后,按照申请、受理、审核、公示、登簿发证的程序进行。
(一)申请。本次以行政村为单位由不动产登记机构会同农村集体经济组织或村民委员会按照本细则有关要求申请不动产登记。
根据不同情况,提交下列材料:
1.不动产登记申请书。
2.申请人身份证件。按户取得宅基地使用权的,应同时提交户口簿、依法具有宅基地使用权及房屋所有权的全部家庭成员的身份证件;由家庭代表申请登记的,还应提交全部家庭成员同意其申请登记的书面材料。
3.权属来源材料:
(1)经有批准权的人民政府批准用地的,需有批准权的人民政府批准用地的文件。
(2)因继承房屋占用宅基地的,需继承公证书、生效法律文书等可以确认继承权的材料。委托办理的,需按照《不动产登记暂行条例实施细则》有关要求提供委托书。
(3)人民法院关于宅基地使用权及房屋所有权归属的生效判决,仲裁机构关于宅基地使用权及房屋所有权归属的仲裁书,人民政府关于宅基地权属纠纷的处理决定书等。
(4)因分家析产取得宅基地使用权及房屋所有权的,需分家析产的协议或者材料。
(5)经宅基地所有权人同意,农村集体经济组织内部互换房屋取得宅基地使用权及房屋所有权的,需集体经济组织内部互换房屋的协议。
(6)经宅基地所有权人同意,符合宅基地申请条件的农村集体经济组织成员购买本农村集体经济组织成员的房屋,取得宅基地使用权及房屋所有权的,需买卖合同。
(7)经宅基地所有权人同意,符合宅基地申请条件的农村集体经济组织成员接受本农村集体经济组织成员赠与的房屋,取得宅基地使用权及房屋所有权的,需赠与协议。
属于(2)(4)(5)(6)(7)情形的,申请人持有该宗宅基地原始用地批准文件及地上房屋建设手续材料的,应一并提交;历史上就宅基地使用权已依法登记的,应同时提交原不动产权属证书。
经农村集体经济组织或村民委员会核实,镇乡政府、街道办事处认定的每户宅基地使用权和房屋所有权情况的《怀柔区房地一体宅基地权属确认表》。
4.地籍调查成果。
5.公安机关出具的或经公安机关核实确认的宅基地院门牌材料。
6.法律、行政法规以及《不动产登记暂行条例实施细则》等规定的其他材料。
(二)受理。不动产登记机构对申请材料齐全,符合宅基地使用权及房屋所有权登记规定的,采取“批量受理、集中办证”方式,按照不动产权登记相关规定办理登记。
(三)审核。依据登记申请、权属来源资料和地籍调查成果等资料,由不动产登记机构对申请登记的宅基地使用权及房屋所有权是否符合确权登记条件进行审核。
不动产登记机构在审核过程中应注意以下要点:
1.是否有合法的土地权属来源材料;建房时未取得宅基地用地批准文件的,是否已经村级核实和镇乡政府、街道办事处认定,并取得镇乡政府、街道办事处出具的合法用地意见。
2.不动产登记申请书、权属来源材料等记载的主体等内容是否一致。
3.房屋等建筑物、构筑物是否符合规划或建设的相关要求;建房时未取得建房批复的,是否已经村级核实和镇乡政府、街道办事处认定,并取得镇乡政府、街道办事处出具的同意意见。
4.是否属于“一户多宅”。属于“一户多宅”的,形成“一户多宅”的原因是否属于可登记情形。
5.地籍调查成果资料是否齐全、规范,地籍调查表记载的权利人、权利类型及其性质等是否准确,宗地图和房屋平面图、界址坐标、面积等是否符合要求。
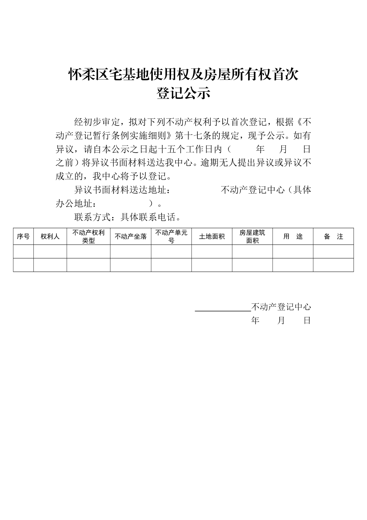
(四)公示。符合登记条件的,登簿前应按照《不动产登记暂行条例实施细则》要求,填写《怀柔区宅基地使用权及房屋所有权首次登记公示》,对拟登记事项在不动产登记机构门户网站以及宅基地所在村进行不少于15个工作日的公示。
(五)登簿发证。公示期满无异议或异议不成立的,由不动产登记机构将登记事项记载于不动产登记簿并颁发不动产证书。不动产权证书要颁证到户,对于按户取得宅基地使用权的,原则上向每户核发一本证书。核发新证时,应一并收回原证书;原证书无法收回的,在登记完成后,将原证书公告作废,避免重复发证。
(六)注记要求。结合宅基地使用权特点,应将以下特殊情形在不动产登记簿及证书附记栏中注记:权利人为非本农村集体经济组织成员的;不动产权利为依法继承取得的;不动产为受国家保护的不可移动文物的;村和镇乡街道两级认定的可以确权面积与实测占地面积不一致的,应注记实测占地面积;以及其他需要注记的不动产权利限制或提示事项。
第七章 其他规定
第二十四条 分家析产需符合分户条件,应提供经全体家庭成员协商一致共同签署的分家析产协议书,并取得村和镇乡街道认定的符合分户条件的《宅基地分户情况核实证明》。
第二十五条 严禁通过不动产登记将违法用地或违法建设合法化。对违反国土空间规划管控要求建房、城镇居民非法购买宅基地、“小产权房”等,不得办理登记;对纳入农村乱占耕地建房住宅类房屋专项整治问题台账的房屋及用地,区农业农村局、市规划和自然资源委员会怀柔分局要做好问题处置与登记工作衔接,对问题处置完成并符合登记条件的,依法办理不动产登记。
第二十六条 特殊情况的处理
土地、房屋权利人原登记姓名有误的,由村出具《证明(同一权利人)》,确认权利人姓名。
第二十七条 不予(或暂缓)确权登记的情形
(一)除依法继承外,申请人不符合“一户一宅”规定的;
(二)空闲或房屋坍塌、拆除两年以上未恢复使用的宅基地;
(三)农村简易房、圈舍、农具房、厕所等临时性建(构)筑物,没有规划或者建设等相关材料的;
(四)土地权属及地上建筑物产权存在争议尚未解决的;
(五)土地及房屋违法行为未处理或正在处理的,如乱占耕地建房、违反生态保护红线管控等要求建房的;
(六)城镇居民非法占用宅基地建造房屋、购买农房或“小产权房”的;
(七)经认定属于C、D级危房且尚未消除危房隐患的;
(八)因地质灾害防治、新农村建设、移民安置等按照政府统一规划和批准使用新宅基地,原宅基地应退出(或注销)而未退出(或注销)的;
(九)法律、法规规定的其他情况。
第八章 附 则
第二十八条 当事人违反本细则,提供虚假材料等欺骗手段申请登记的,不动产登记机构依法撤销登记。涉嫌违法违纪的,由有关部门依法处理。涉嫌违法犯罪的,依法移送司法机关追究刑事责任。
第二十九条 本细则自发布之日起实施,有效期至2029年10月22日。怀柔区原有关于农村宅基地使用权及房屋所有权确权登记发证的规定与本细则不一致的,以本细则为准。国家、市出台新的相关规定,则执行新的规定。
第三十条 本细则由市规划和自然资源委员会怀柔分局、区农业农村局共同负责解释。各镇乡政府、街道办事处可结合本地区实际进行细化。
附件:1.宅基地宗地分割协议
2.宅基地地籍调查和确权登记户代表推举书
3.怀柔区房地一体宅基地地籍调查成果公示表
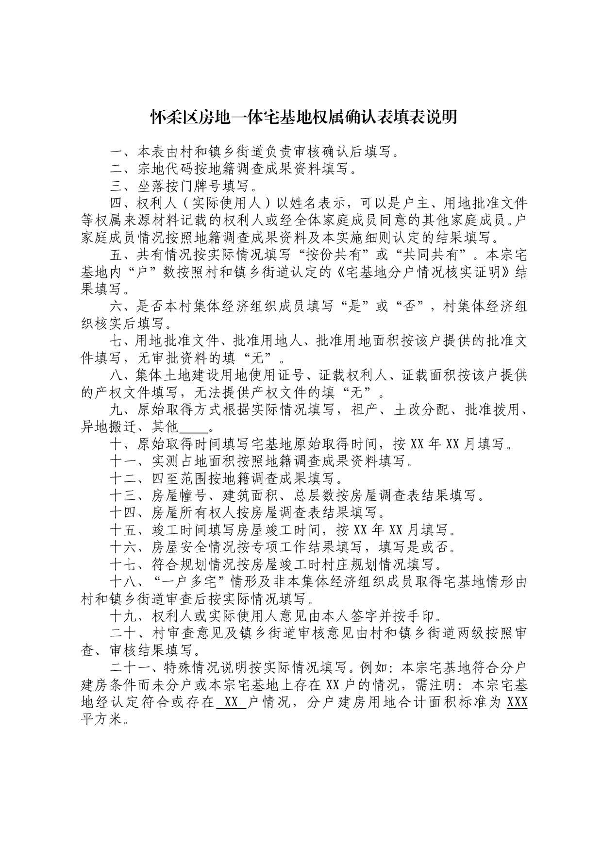
4.怀柔区房地一体宅基地权属确认表
5.宅基地分户情况核实证明
6.怀柔区宅基地使用权及房屋所有权首次登记公示
7.证明(同一权利人)
附件1


附件2

附件3

附件4



附件5

附件6

附件7
