热烈庆祝北京凯诺律所建所九周年...
青海省海南藏族自治州同德县当事...
河北青县马厂镇当事人:你们的相...
山西太原市娄烦县当事人:你们的...
云南文山市广南县当事人:你们的...
辽宁本溪市明山区当事人:你们的...
山东临沂市沂水县当事人:你们的...
惠州大亚湾开发区当事人:你们的...
齐齐哈尔富裕县当事人:你们的案...
锦州北镇市正安镇当事人:你们的...原标题:河南村民家未拆迁遭断电起诉求恢复,二审胜诉后家被强拆
河南省南乐县城关镇南关村村民唐红权把县供电公司告了。他尚未同意拆迁安置,炎炎夏日家里遭断电,起诉要求县供电公司恢复通电。
南乐县法院一审驳回了唐红权的诉求,称供电设施因拆迁及安置房建设工程被拆除,重新架设线路而待唐红权同意拆迁后再拆除,是一种资源浪费。
唐红权上诉后,濮阳市中级法院纠正一审错判,称唐红权与南乐县政府并未达成拆迁补偿协议,南乐县供电公司有义务采取措施保障唐红权的基本用电需求,判令30天内恢复供电。

濮阳市中级法院判令南乐县供电公司30天内恢复供电
唐红权告诉红星新闻记者,等了一个月,没有任何动静,正当他准备向法院申请强制执行时,南乐县城关镇政府下达强拆通知。他起诉镇政府行政违法,法院立案次日,房子被强拆了。
拆除唐红权的房子,有无违反“先补偿、后拆迁”原则?是否获得法院准许强执?9月18日,南乐县城关镇镇长王晓华回复红星新闻记者称,唐红权已以城关镇政府为被告,向南乐县人民法院提起行政诉讼,对于唐红权反映事项,由南乐县人民法院依法裁决。
村民“被断电”后起诉要求恢复通电
供电公司称,拆迁中供电设施已拆除
南关村位于汉字造字圣人仓颉的故乡南乐县。唐红权是南乐县城关镇南关村人。
南乐县法院的民事判决显示,唐红权将南乐县供电公司起诉了,请求被告恢复供电。
唐红权起诉称,他长期居住、生活在南关村,一直由被告提供供电服务,他也是按时足额缴纳电费。2019年6月,正值高温酷暑季节,南乐县供电公司却因接到县政府安委办通知,而停止向他提供供电服务。

南乐县政府安委办向县供电公司发函,要求对南关村停电
据法院判决记载,唐红权诉称,他曾在2019年10月起诉了南乐县人民政府,南乐县人民政府在法庭上明确表示,自接到行政诉讼立案通知书后,已明确南乐县供电公司立即恢复供电,但唐红权多次要求供电,南乐县供电公司都拒绝了。
唐红权认为,南乐县供电公司在没有合法有效的法律文件的情况下,没有权利单方拒绝向公民提供电力服务;地方政府依法要求其提供供电后,被告仍拒绝,违反了法律规定。
对此,南乐县供电公司在庭审中回应,南关村村民原宅基地已被征收为国有建设用地,789户村民中已有763户签订了《征收补偿协议》,原有房屋已被拆除,为保证搬迁安全和安置房建设,南关村的变压器、线杆等供电设施已被拆除。
南乐县供电公司辩称,唐红权的宅基地已被征收为国有建设用地,该公司未经土地所有权人或土地使用权人同意的情况下,无法完成架设线路工作,更无法完成对原告恢复供电。
一审法院驳回村民恢复通电诉求
称重架线路后再拆除,是种资源浪费
2020年4月16日,南乐县法院对此案作出一审判决。法院认定,2017年11月21日,为进一步改善城中村居住环境、加快难关城中村改造步伐,南乐县人民政府决定征收南乐县城关镇南关村的集体土地。
南乐县法院查明,南关村现有789户居民,自征地补偿工作开展以来,已有763户居民与南关村村委会签订《征收补偿协议》,且地上建筑物已被拆除。唐红权至今未与村委会签订《征收补偿协议》;被征土地正在实施安置房建设工程,唐红权房屋周边地上建筑物均已拆除。
南乐县法院认为,唐红权虽以要求被告立即供电为由提起民事诉讼,其实质仍是因为征地拆迁补偿引发的纠纷。南乐县人民政府告知了包括原告在内的被征收人,征收补偿安置相关内容及权力救济途径、时限。
“该拆迁安置补偿工作已开始两年多并完成绝大部分工作量,被告的供电设施因拆迁及安置房建设工程而拆除,故原告在被征收拆迁范围内无法接受供电服务,是由于其怠于签订《征收补偿协议》造成的。”

法院判决称,重新架设线路待唐红权同意拆迁后再拆除,是一种资源浪费
南乐县法院认为,原告要求被告重新架设线路为其供电,明显加重被告合同义务、显失公平,况且被告重新为原告架设供电线路而待原告签订《征收补偿协议》后再行拆除,也是一种资源浪费。
综上,南乐县法院一审驳回了唐红权要求县供电公司立即提供供电服务的诉求。
二审法院纠正一审错判,
判令供电公司30天内恢复供电
宣判后,唐红权不服,提起上诉,请求撤销一审判决,改判南乐县供电公司立即给唐红权提供供电服务。
唐红权上诉提到,在他没有拖欠电费的情况下,南乐县供电公司无权单方拒绝向居住家庭提供供电服务。而且,南乐县政府已经通知南乐县供电公司为唐红权恢复供电,但供电公司拒不履行南乐县政府的行政通知。
2020年7月27日,濮阳市中级法院对此案作出二审判决。据判决记载,南乐县供电公司称,南关村安置房已交工,安置房水电气暖等设施一应俱全,唐红权在签订《征收补偿协议》,交出被征收土地后,可立即搬入安置房。但唐红权怠于签订《征收补偿协议》,拒绝搬入安置房,所以是唐红权自身原因造成其无法接受供电服务。
二审判决显示,二审期间,当事人未提交新证据。二审法院认为,《国有土地上房屋征收与补偿条例》第27条规定,实施房屋征收应当先补偿、后搬迁。作出房屋征收决定的市、县级人民政府对被征收人给予补偿后,被征收人应当在补偿协议约定或者补偿决定确定的搬迁期限内完成搬迁。任何单位和个人不得采取暴力、威胁或者违反规定中断供水、供热、供气、供电和道路通行等非法方式迫使被征收人搬迁。禁止建设单位参与搬迁活动。

二审法院认定,一审适用法律有误,依法应予改判
二审认为,唐红权与南乐县政府并未达成拆迁补偿协议,南乐县供电公司作为提供公共服务产品的单位,有义务采取措施保障唐红权的基本用电需求,其无权单方终止向唐红权提供供电服务。且在行政诉讼中,南乐县政府明确表示已通知南乐县供电公司为唐红权恢复供电。
综上,濮阳市中级法院认定,一审法院适用法律有误,依法应予改判:撤销一审判决;乐县供电公司30天内向唐红权恢复供电服务。
镇政府出具强拆通知,镇长回复法院会依法裁决
唐红权告诉红星新闻记者,经过艰难维权,他终于拿到胜诉判决,可此后的遭遇让他不解。
“等了一个月,没有任何动静。”唐红权说,正当他准备向法院申请强制执行时,9月7号,城关镇政府给他下达了强拆通知。

城关镇政府向唐红权下达限期3天拆除的通知
盖有南乐县城关镇人民政府印章的这份通知称:“唐红权在南关城中村改造区划内“南北大街以西”的房屋及附着物,限你于2020年9月9日前自行拆除完毕。逾期不执行,将依相关法规强制拆除。”落款日期为2020年9月7日。
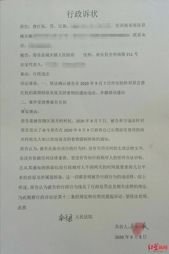
“看到强拆通知,我立刻想到用法律武器维权。”唐红权说,9月8日,他到县法院起诉城关镇政府行政违法,“刚交了50元诉讼费,还没有等到案件进展,第二天,我们延续五、六代人的家被强拆了。”
唐红权在诉状中,请求法院确认南乐县城关镇政府在今年9月7日作出的针对唐红权的限期拆除房屋及附着物的“通知”违法,并撤销该通知。
唐红权称,城关镇政府在做出该行政行为时,没有引用任何的生效法律文书,也没有依据任何法律条款,更没有告知行政相对人的任何合法诉权,且从其通知到拆除仅给行政相对人不到两天时间,就要求将几百平米的房屋及附属屋拆除,这一切都表明被告行政行为的违法性。

唐红权起诉称城关镇政府行政违法
城关镇政府给唐红权的限期3天拆除“通知”中有无法律依据?拆除唐红权的房子,是否违反“先补偿、后拆迁”原则?最高法曾明确表示,无法院准许,行政机关无权直接强拆。城关镇的“强拆”行为,有无获得法院准许强执?
连日来,红星新闻记者就上述问题,先后多次联系南乐县县长曹拥军和城关镇镇长王晓华。9月18日,王晓华回复红星新闻记者称,唐红权已以城关镇政府为被告,向南乐县人民法院提起行政诉讼,对于唐红权反映事项,由南乐县人民法院依法裁决。来源:红星新闻