热烈庆祝北京凯诺律所建所九周年...
青海省海南藏族自治州同德县当事...
河北青县马厂镇当事人:你们的相...
山西太原市娄烦县当事人:你们的...
云南文山市广南县当事人:你们的...
辽宁本溪市明山区当事人:你们的...
山东临沂市沂水县当事人:你们的...
惠州大亚湾开发区当事人:你们的...
齐齐哈尔富裕县当事人:你们的案...
锦州北镇市正安镇当事人:你们的...马山县征收集体土地补偿安置指导标准
来源:马山县人民政府网站
为指导我县范围内集体土地房屋、青苗及地上附着物补偿工作,切实维护房屋、青苗及地上附着物补偿所有权人、使用权人的合法权益,根据《中华人民共和国土地管理法》《广西壮族自治区人民政府办公厅关于做好新一轮征地区片综合地价实施工作的通知》(桂政办函〔2023〕6号)和《南宁市人民政府关于做好新一轮征地区片综合地价实施工作的通知》(南府发〔2023〕2号)等相关法律法规和政策规定,特制定本指导标准。
一、征地区片综合价格标准

备注:根据《广西壮族自治区人民政府办公厅关于做好新一轮征地区片综合地价实施工作的通知》(桂政办函〔2023〕6号):永久基本农田征地补偿标准=农用地征地区片综合价格标准×1.1;集体建设用地征地补偿标准=农用地征地区片综合价格标准×1.0;未利用地征地补偿标准=农用地征地区片综合价格标准×0.4。
二、征地区片范围表

三、青苗补偿标准
(一)连片青苗补偿标准

(二)苗木补偿(迁移补助)标准





2.景观类苗木补偿(迁移补助)标准


(三)容器类苗木迁移类补助标准

四、特种养殖类搬迁补助

五、坟墓迁移补偿、奖励标准

六、杂物房、农业生产配套用房、养殖用房等非住宅房屋及其他简易设施补偿标准

七、地上附着物补偿标准


八、房屋拆迁补偿标准
(一)房屋拆迁重置价格标准

(二)房屋拆迁装修补偿标准



?


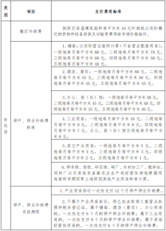
(三)房屋拆迁补助费标准



(四)材料费和助拆费

九、本指导标准未有明文规定补偿标准的,由县人民政府依据相关政策规定,按一事一议方式对需要补偿的对象进行评估论证,确定补偿标准,并形成会议纪要,以会议纪要明确的补偿标准进行补偿。
十、本指导标准由县自然资源局负责解释。
十一、本指导标准自印发之日起实施,有效期三年。