中国土地律师网—北京土地律师—北京凯诺律师联系我们 | 加入收藏

法律热线:010-53359288 / 18601155977

标签:土地律师  北京土地律师
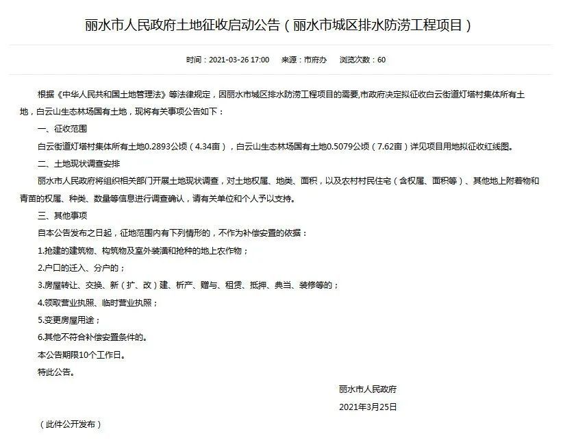
丽水市人民政府土地征收公告
发布日期:2021-04-01点击率:1024

  土地征收启动公告来啦

  涉及白云街道灯塔村、白云山生态林场

  共7972平方米

  3月25日,丽水市人民政府发布土地征收启动公告,因丽水城区排水防涝工程项目的需要,决定拟征收白云街道灯塔村集体所有土地,白云山生态林场国有土地。

  征收范围及红线图

  1

  白云街道灯塔村集体所有土地

  0.2893公顷(4.34亩)

  2

  白云山生态林场国有土地

  0.5079公顷(7.62亩)

  注意事项

  自本公告发布之日起,征地范围内有下列情形的,不作为补偿安置的依据:

  1.抢建的建筑物、构筑物及室外装潢和抢种的地上农作物;

  2.户口的迁入、分户的;

  3.房屋转让、交换、新(扩、改)建、析产、赠与、租赁、抵押、典当、装修等的;

  4.领取营业执照、临时营业执照;

  5.变更房屋用途;

  6.其他不符合补偿安置条件的。

  据了解,本次土地征收

  主要用于丽水城区

  排水防涝工程项目建设

  丽水市城区排水防涝工程项目

  项目总投资36623万元,主要内容包括:

  改造防山洪西排工程,截丽阳坑汛期洪水入五一水库,截洪流量59m /s(原防山洪西排工程设计流量40m /s)。

  新建五一水库-南明湖排洪配水隧洞(五桃隧洞),汛期将五一水库洪水排入南明湖,排洪流量为45m /s;枯水期,通过新建提水泵站(桃山泵站)加压,将南明湖原水提至五一水库,补水流量为5m /s。

  新建五一水库-东排渠道渠首城市生态配水线(丽北配水线),将提至五一水库的生态用水分配至城市内河。

  该工程主要建筑物由五桃隧洞控制闸、五桃隧洞、桃山泵站(含五桃隧洞出口控制阀)、丽北配水线进水闸、丽北配水线(含分水口)丽阳坑拦河堰等组成。

  新建五桃隧洞长2.75km,城门洞形隧洞,开挖洞径3.5m×3.5m(宽×高),设五一、箬帽、桃山3个支洞,总长约0.33km。新建丽北配水线3.684km,其中顶管长2.168km,内径2.4m~1.6m;箱涵长1.059km,过水断面为2.0×2.0(宽×高);明渠长0.403km,底宽6.0m;埋管长0.054km,内径1.6m。

  新建桃山泵站引水流量5m /s,总装机规模4500kW。

  改造防山洪西排工程,加高丽阳坑拦水堰2.3m。

  工程建成后,将使丽水城区丽阳坑水系片防山洪及排涝标准由10年一遇提升至20年一遇,城区生态配水流量5m /s,多年平均年需引水量3420万m ,使丽阳坑水系、好溪堰水系保持良好的水生态环境。